阿尔茨海默病(AD)是一种与年龄相关的神经退行性疾病,其特征是大脑中小胶质细胞的功能障碍和炎症反应,APOE4等位基因与疾病风险的强烈关联。
洛克菲勒大学系统癌症生物学实验室的Sohail F. Tavazoie和Jose Henrique Ledo合作在Immunity上发表题为“An exhausted-like microglial population accumulates in aged and APOE4 genotype Alzheimer’s brains”的研究文章。通过单细胞转录组测序及Xenium原位技术,揭示老年和APOE4基因型AD患者大脑中积累的终末炎症小胶质细胞(TIMs)可能代表了一种炎症耗竭状态,它们与Aβ清除能力下降和疾病进展有关,为AD治疗提供了新的潜在靶点。
关键研究结果
01
单细胞转录组测序鉴定AD小鼠的TIM状态
通过杂交获得了10周、20周及96周的APOE纯合小鼠(3-6只/组),对皮层和海马组织的免疫细胞(CD45+分选)进行单细胞转录组测序,获得了30,868 个高质量细胞(图 1A)。鉴定到17个簇,其中一个细胞簇表达小胶质细胞标志基因(P2ry12和Tmem119)(图 1B)。对这个小胶质细胞群进行亚聚类产生了 20个小胶质细胞亚群(图1C)。其中来自 96 周龄小鼠的小胶质细胞表现出明显的转录变化,高表达炎症基因(如S100a8、S100a9)和早期相应基因(Fos、 Jun、Egr1),并将其定义为终末炎症小胶质细胞(Terminally inflammatory microglia,TIM)(图 1D-E)。鉴于TIM 在老年小鼠中出现的频率很高,而在年轻小鼠中几乎不存在,推断它们可能代表 AD 大脑中炎症性小胶质细胞的衰老状态。
图 1 AD 皮层和海马组织的免疫细胞图谱
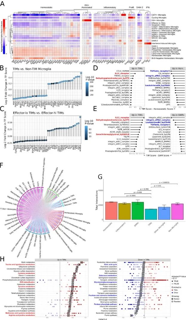
02
TIM 具有独特的转录特征、相互作用及代谢状态
为了更好表征TIM 和其他小胶质细胞群的转录调控特征,使用SCENIC进行调控网络分析(图 2A)。TIM 与NF-kB 、CEB/P转录因子家族(驱动的一系列炎症调节因子)以及AP-1转录因子家族密切相关(图 2B)。还发现effector-lo TIM中AP-1和 Klf 家族因子的利用率增加,且Sox4、Tcf4的调节减弱(图 2C)。
尽管小胶质细胞在大脑中占据主导地位,但AD中还存在其他的免疫细胞。通过CellphonesDB分析小胶质细胞与其他免疫细胞的相互作用,发现IL-11、DHEA及2-AG等在TIM中均被显著性上调(图 2D-E)。与其他细胞相比,TIM 的细胞互作网络要低得多,表明 TIM 具有减弱炎症的能力(图 2F 和 2G)。
图 2 TIM 具有独特的转录特征、相互作用及代谢状态
03
单细胞多组学测序揭示了 TIM 的转录调控特征
数据表明 TIM 是一种独特的小胶质细胞群,仅在老年小鼠中出现,并且在AD*APOE4中出现的频率高于AD*APOE3。通过10X snRNA-seq/scATAC-seq 多组学测序来联合表征60 周龄 AD*APOE4 小鼠的海马和皮质中免疫细胞(Cd45 +分选细胞)的转录特征和染色质可及性景观。共鉴定到了23个细胞簇,其中 8 个是小胶质细胞亚簇(图 3A)。ETS family motifs在TIM 中特异性富集(图3B)。此外,ATAC topic 2 (定义为RUNX factors) 在TIM中富集;ATAC topic 3 (定义为CEB/P 和AP-1 factors)在DAM中富集(图 3C)。转录调控网络分析发现:Nfkb2和Fos eRegulons在TIM中特异性富集,而Cebpa和Sox5 eRegulons在DAM中特异性富集(图 3E)。
此外,CellphonesDB预测了细胞间的相互作用,发现TIM中的细胞互作比Homeostatic microglia或DAM的相互作用要少(图 3F)。使用Compass算法来探索小胶质细胞的代谢状态,结果显示:TIM显着富集多种氨基酸的代谢途径(如牛磺酸、亚牛磺酸、苯丙氨酸、组氨酸、精氨酸、脯氨酸、谷氨酸、赖氨酸、胱氨酸、丙氨酸、缬氨酸、亮氨酸和异亮氨酸)和一些能量代谢途径(如糖酵解、磷酸戊糖);而果糖、甘露糖和半乳糖的代谢在TIM 中明显减少(图 3H)。
图 3 单细胞多组学测序揭示了 TIM 的转录调控特征
04
TIM 在人类 AD 晚期普遍存在,并随着年龄和 APOE4的增加而丰富
利用小鼠模型来描述 AD 中小胶质细胞亚群,常因缺乏人类数据而受限;因此进一步分析了已发布的 10 个 snRNA-seq 人脑数据集(图 4A)。在这些公共数据集中,均识别到了TIM(图 4B)。与预期一致,AD 患者的 TIM 比未患病个体更丰富(图 4C);携带 APOE4等位基因的患者的TIM更为富集(图4E)。重要的是,TIM 频率与尸检间隔无关(图4F)。这些发现表明,TIM也存在于人类大脑中,并且TIM在年龄、疾病和APOE4 等位基因等方面遵循与小鼠相同的趋势。
图 4 在公开的人类 snRNA-seq 数据集中分析TIM
05
TIM 在携带 ApoE4 的人类 AD 患者的皮质层中富集
为了进一步分析 AD 患者的 TIM空间表达,使用 Xenium对6 名人类 AD的皮质组织(其中 3 名是 APOE4纯合子,3 名APOE3纯合子)进行原位空间转录分析,发现在两种基因型上都有清晰的 TIM 群体(图 5A)。与小鼠数据一致,APOE4纯合基因型在TIM中富集(22.7% vs 5.2%;图 5B)。通过计算分析发现TIM更可能与其它TIMs、特定类型的神经元和表达APP或APOE的星形胶质细胞聚集在一起,而且这种聚集在APOE4中更为显著,表明APOE4 基因型与TIMs频率的增加相关(图5C-D)。另外使用methoxy-X04荧光染色特异性地标记了Aβ斑块,并发现TIMs在富含Aβ斑块的区域中富集,表明TIMs可能在Aβ相关病理中发挥作用(图 5E)。
图 5 TIM 在携带 ApoE4 的人类 AD 患者的皮质层中富集
06
TIM 表现出Aβ 吞噬作用和清除能力缺陷
相关研究表明 TIM 状态可能对小胶质细胞功能和表型产生影响。为了验证这一推测,从 60 周龄AD*APOE2、AD*APOE3 和 AD*APOE4小鼠中收集海马和皮质组织,基于荧光进行细胞分选,并对其进行单细胞转录组测序(图 6A-B)。比较Aβ-hi和Aβ-lo中小胶质细胞的相对分布发现,Aβ-lo细胞从homeostatic clusters转向TIM(图 6C-D)。TIMs可能代表了一种功能受损的微胶质细胞状态,其在Aβ清除方面的缺陷可能对AD的进展有重要影响。
图6 TIM 表现出Aβ 吞噬作用和清除能力缺陷
07
Aducanumab 治疗可调节TIM 的频率和相互作用
Aducanumab作为AD的潜在治疗选择。临床试验表明,该药物可有效靶向大脑中 Aβ斑块的积累。鉴于 aducanumab对 AD 大脑中髓系细胞的有强烈影响,进一步探索了其对TIM的影响。对 60 周龄的AD*APOE2、AD*APOE3和 AD*APOE4 小鼠进行aducanumab治疗,随后收集海马和皮质区中的免疫细胞进行单细胞转录组测序(图 7A-B)。结果表明:接受aducanumab治疗的小鼠的DAM, effector-hi TIM和poised-like homeostatic microglia细胞明显增多(图 7C 和 7D)。
Gas6(参与Aβ斑块清除的炎症主要驱动者)在 aducanumab 治疗后的APOE3 和 APOE4 中更为活跃,而 Cd22(小胶质细胞吞噬作用的有效抑制剂)在治疗后的 APOE2中更加活跃(图 7D-F)。进一步对药物治疗驱动的特定细胞类型的相互作用进行分析,发现药物治疗大幅扩展了所有基因型小鼠的适应性免疫细胞的总相互作用。其中最大增长来自于effector-hi TIM,表明TIIM在治疗中协调细胞通讯网络的重要作用。
图7 Aducanumab 治疗可调节TIM 的频率和相互作用
原文链接:https://www.cell.com/immunity/abstract/S1074-7613(23)00532-0
尊龙凯时服务
尊龙凯时生物提供多组学服务(如转录组、Astral蛋白组、非靶向代谢组、表观组和微生物组等)和时空组学服务,如单细胞转录组测序(10x、墨卓、华大、寻因等多平台scRNA-seq /snRNA-seq)和空间转录组测序(10x Visium、10x CytAssist、10x Visium HD、Xenium),助力您的科研研究!
业务咨询
尊龙凯时生物成立于2013年,作为深耕细胞和基因治疗核心领域的高新技术企业,专注于为细胞和基因治疗的基础研究提供基因治疗载体研制、基因功能研究、药物靶点及药效研究等CRO服务;为细胞与基因治疗药物的研发提供工艺开发及测试、IND-CMC药学研究、临床样品及商业化产品的GMP生产等CDMO服务;为再生医学及抗衰领域提供细胞制备、重组蛋白/外泌体等细胞衍生物生产、细胞存储等技术服务。致力于推动细胞和基因治疗及相关健康产业的技术开发及转化应用,造福生命健康。